In order to hold all of the data that they have collected, businesses use databases. Throughout my time in the CIS program, I have learned all about how they store data, how to access that data, and how to properly secure them. I have learned these concepts through two different database management systems (DBMS): Microsoft Access and SQL Server. A database is made up of fields, records, and tables. A field, or attribute, is a piece of data that we want to collect. A record is basically a collection of fields, while a table is a collection of records.
SQL Queries
I have learned many aspects about working with databases, including how to write queries in SQL server. A query is a request for data from a specific database or table. Each SQL query is made up of two parts: a SELECT statement and a FROM statement. The SELECT statement determines what attribute, or data, you wish to return. A FROM statement determines the table that the data is coming from. A WHERE can sometimes be added to add a filter to the data that you wish to to return.

SQL Trigger
In this next screenshot, I have created a trigger using SQL. Triggers are SQL scripts that run whenever someone attempts to manipulate the data within a database through specific events. These events include an INSERT event, UPDATE event, or a DELETE event. In this specific example, I attempted to write a trigger for both an INSERT event and a DELETE event.

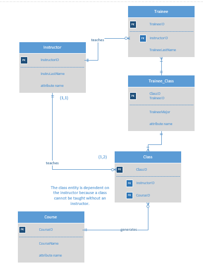
Entity Relationship Diagram
Here is an ERD (Entity Relationship Diagram) that I created. An ERD is made up of three parts: entities, attributes, and relationships. Each entity in the model represents a specific table within the database. Each entity is made up of attributes which describe the data stored within them. In order to uniquely identify each record within the entity, an attribute must be defined as the primary key (PK). An attribute that is a primary key in one entity may actually be an attribute in another entity. This attribute is known as a foreign key (FK). This foreign key allows for the entities to have relationships with one another. For example, an Instructor may teach zero or more trainees, but a trainee can only be taught by one, and only one, instructor.
